What happens if I report anonymously?
Choosing to report anonymously means we might not be able to help you directly but can help others. The information you give us will help us to provide better support to others and inform prevention work across the RUH. However, reporting anonymously will not lead to formal action being taken.
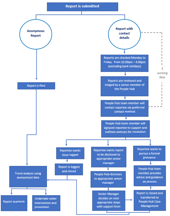
If you decide to make an anonymous report, we will use the information for monitoring and reporting purposes only. We will not be able to act on your report.
The People Hub will review the report to identify any risks that relate to duty of care. If no immediate risk is identified, no further, direct action will be taken.
The People Hub will review the report to identify any risks that relate to duty of care. If no immediate risk is identified, no further, direct action will be taken.
Information provided within anonymous reports will be used as statistical data to understand what is happening and to inform proactive prevention work.
The Divisional People Partners will work with areas identified to address any concerning trends. The Culture Team will also use the trends and information provided to inform proactive change campaigns.
If you want direct and specific action to be taken, it is always best to report with contact details so we can provide the right support.
If you would like us to investigate your concern and wish to maintain confidentiality, please consider selecting to share your report with Freedom to Speak Up via the report with contact details option. You can read our Freedom to Speak Up policy for more information.
If you do choose to report anonymously, we will retain the details of your report for statistical purposes and to identify trends and areas for improvement. We will process this information on the grounds of the RUH’s legitimate interests.
If you would like to speak to someone, or need direct support or guidance, or would like a formal investigation to take place, please choose to report with contact details.
The diagram below shows more details on the processes when reporting anonymously.