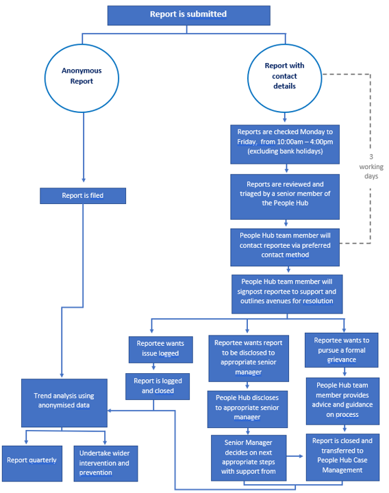
What happens if I report with contact details?

Reports with contact details are checked Monday – Friday from 10:00am – 4:00pm (excluding bank holidays. Once you have submitted your report, it will be reviewed by a member of the People Hub. They will contact you using your chosen contact method within 3 working days of you submitting your report. 

The People Hub team member will chat to you about your report and talk to you about your experience, the options you have and how they can support you. Depending on your experience and what you would like to happen those options may vary.

The diagram below shows more details on the processes when reporting with contact details. 


There are two ways you can tell us what happened